一、赛项名称
赛项名称:安徽省大学生金融投资创新大赛博彩
校赛
赛项组别:高校组
二、竞赛目的
(一)提高大学生综合素质和创新创业能力
通过金融投资创新大赛将大学生的专业知识培养与创新创业教育相结合,通过创新性、创造性和实用性竞赛活动,造就一支高素质的金融投资创新队伍,进而带动更多学生积极参与创新活动,营造良好的校园创新氛围,提高学生的综合素质和创新创业能力。
(二)培养大学生分析问题和解决问题能力
金融投资是以财富增值为目的的资金运动,有着自身特殊的运动规律和运行机理,需要从金融投资的决策策略、操作方法和技巧上进行深层次分析,既需要从宏观经济分析、行业分析和公司分析三个模块入手,也需要从投资者心理、投资者行为和投资策略三个模块对金融投资者行为进行研究。
(三)鼓励大学生探索金融投资技术和方法
金融投资活动是资金供给者和资金需求者所建立的相互联系、相互影响的过程,都是通过市场经济中的金融市场完成的,而金融市场中的交易者从短期的交易行为看,必定要强调结合当前金融科技发展与金融投资技术分析和交易技巧的结合。
(四)强化大学生团队合作意识和合作精神
金融投资分析和决策是一项复杂的系统工程,需要团队合作才能较好完成。金融投资创新大赛涉及投资交易、投资策略设计和公司上市可行性分析,通过团队合作可以培养学生全局意识、服务能力和协作精神,能充分发挥团队合作的决策优势,展示团队合作的成果。
三、竞赛内容
(一)竞赛内容
大赛参赛项目类型有4类:股票虚拟仿真交易、金融投资策略设计、公司上市可行性分析和金融科技产品设计。
(二)竞赛方案
本赛事通过网络竞赛系统平台进行,大赛中的4类项目涉及参赛作品选题的,由参赛选手通过网络竞赛系统平台自主拟定。
参赛项目的内容须健康、合法,符合学术规范,遵守学术道德,四类项目均采用团队合作方式完成,以团队方式参赛,每个团队由3-5人组成,每个团队只能申请一个账号。
股票虚拟仿真交易为必选项目,在此基础上,每支参赛团队可以再选报参加金融投资策略设计、公司上市可行性分析和金融科技产品设计这3个参赛项目类型中的一项。
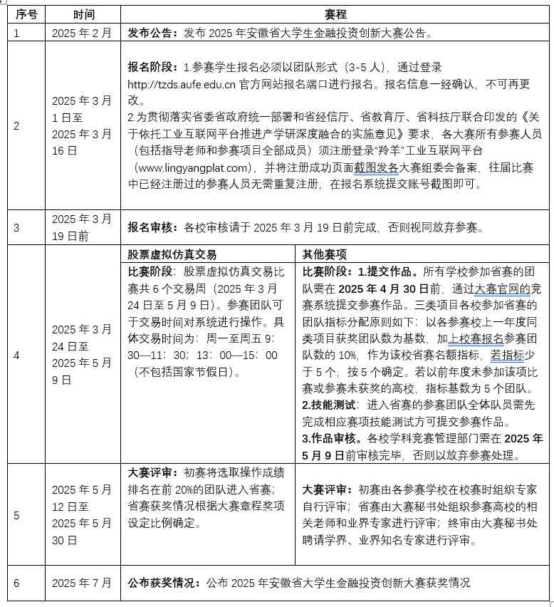
四、报名渠道
报名即日起至3月16日,请参加校赛同学,先加入QQ群:642406508。群内通知校赛具体事宜。
参赛学生组成3-5人团队,报名必须以团队形式且采用实名制的方式,通过登录//tzds.aufe.edu.cn官方网站报名端口进行报名。
五、竞赛方式
本竞赛通过网络竞赛系统平台进行,4类参赛项目类型的竞赛方式各有差异。
股票虚拟仿真交易:该项比赛参赛团队股票虚拟仿真交易操作成绩排名前20%的团队方可晋级省赛,操作成绩计算依据股票虚拟仿真交易项目竞赛评分规则。晋级省赛团队的最终获奖情况根据大赛章程奖项设定比例确定。
公司上市可行性分析:各参赛校对参赛团队的作品组织校赛后,选拔出进入省赛的团队。省赛参赛团队全体队员须先完成金融数据分析技能测试,方可提交作品参加竞赛成绩评定。技能测试完成即可,不计入成绩,可反复进行。参赛作品选题自行确定,省赛最终成绩评定由专家根据评分规则对其综合评审打分。
金融投资策略设计:各参赛校对参赛团队的作品组织校赛后,选拔出进入省赛的团队。省赛参赛团队全体队员须先完成金融数据分析技能测试,方可提交作品参加竞赛成绩评定。技能测试完成即可,不计入成绩,可反复进行。参赛作品选题自行确定,省赛最终成绩评定由专家根据评分规则对其综合评审打分。
金融科技产品设计:各参赛校对参赛团队的作品组织校赛后,选拔出进入省赛的团队。省赛参赛团队全体队员须先完成金融科技产品设计技能测试,方可提交作品参加竞赛成绩评定。技能测试完成即可,不计入成绩,可反复进行。参赛作品选题自行确定,省赛最终成绩评定由专家根据评分规则对其综合评审打分。
六、竞赛流程
